Die Blender Benutzer Oberfläche kann im ersten Moment sehr einschüchternd wirken. Doch wenn man einmal verstanden hat, wie sie funktioniert, ist das gar kein Problem mehr. Deshalb bekommst du hier eine kurze Übersicht, um danach direkt loslegen zu können!
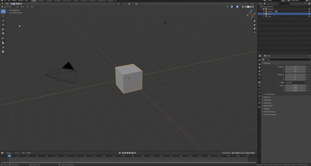
Nach dem ersten Öffnen von Blender, sollte dein Bildschirm so aussehen:

Wenn du Blender noch nicht installierst hast, erfährst du hier wie es geht: Was ist Blender?
Und wenn du Blender noch nicht geöffnet hast, wird es jetzt langsam mal Zeit! Denn wir wollen jetzt anfangen Blender ganz praktisch zu erkunden und ich möchte dich ermutigen alles direkt auszuprobieren.
Die Blender UI – Wo ist was??
Blender’s Benutzer Oberfläche ist in viele Bereiche aufgeteilt, die in ihrer Größe verändert, verschoben und hinzugefügt werden können. Jedem Bereich kann ein sogenannter Editor zugewiesen werden. Dabei ist jeder Editor für eine spezielle Aufgabe im Schaffensprozess zuständig. Ich habe dir die einzelnen Standard-Editoren und ihre Funktion einmal hier aufgelistet:

Das Default Layout
- Die Programmleiste (kein Editor)
Wie alle anderen Programme besitzt Blender auch eine Leiste mit einem Menü zum speichern und öffnen von Dateien, etc. Ihr kennt es… - Der 3D-Viewport
Hier wirst du die meiste Zeit verbringen, Modelle bauen, die Szene beleuchten, Kameras positionieren, animieren und vieles mehr! - Die Timeline
Die Timeline ist vergleichbar mit der Leiste in Musik oder Videoplayern wie Spotify oder Netflix. Drückt man auf Play und hat davor etwas animiert wird es abgespielt, drückt man auf Pause hält es an. Kennt ihr auch… - Der Outliner
Hier findest du eine Auflistung aller in der Szene vorhandenen Elemente – Also die verschiedenen Objekte Kameras und Lichter. Der Outliner ist ein bisschen, wie das Ebenen Panel in Photoshop. - Der Properties Editor
Hier findest du spezifischere Einstellungen für ein Objekt oder die aktuelle Auswahl. Sei es das Material, eine Animation, die Maße oder sonstiges. Auch die Einstellungen zum Dateiformat und andere Einstellungen bezüglich des Renderings können hier getroffen werden.
Da der Properties Editor sehr vielschichtig ist, erkläre ich ihn in einem anderen Artikel ausführlich. Außerdem wirst du ihn nach und nach durch die verschiedenen Tutorials und beim Erstellen von Projekten besser kennen lernen. Es ist unmöglich, alles auf einmal zu erklären, ohne dass der Kopf platzt. Deshalb erstmal nur das Nötigste 🙂
Um den Editor eines Bereichs zu wechseln, klickt man einfach auf das Editor Icon. Es findet sich in jedem der Bereiche, manchmal oben, manchmal unten. Und es zeigt jeweils das Symbol des aktuell geöffneten Editors, in diesem Fall der Timeline:

Es öffnet sich darauf ein Dropdown Menü, mit allen zur Verfügen stehenden Editoren. Wählt man einen anderen Editor aus, so wechselt der Arbeitsbereich zu diesem Editor. Es gibt keine Beschränkungen, welcher Editor in welchem Fenster benutzt werden kann – Blender ist komplett personalisierbar.
Probier es aus und wechsel einmal in einem Bereich deiner Wahl den Editor!


Ihr seht, man kann wirklich jeden Editor durch jeden anderen ersetzen. JEDEN.
Eine Kurze Liste aller (wichtigen) Editoren

Das Dropdown Menü zum Wechseln der Editoren
- 3D Viewport: Die 3D Ansicht deiner Szene. Hier können z.B. 3D Objekte gebaut, Lichter und Kameras platziert und Dinge animiert werden. Es ist einer der wichtigsten Editoren
- UV Editor: Wird zum Anzeigen und Bearbeiten des auseinandergefalteten Modells nach dem UV-Unwrapping benötigt (siehe: Was ist Texturing?)
- Shader Editor: Hier werden die Materialien für ein Objekt erstellt
- Compositor: Hier kann das fertige Rendering im Nachhinein bearbeitet werden. Zum Beispiel durch Farbkorrekturen oder das Mischen von verschiedenen Renderpässen.
- Video Sequencer: Einfügen und schneiden von Videoclips oder Audio
- Movie Clip Editor: Tracken von Footage für VFX
- Dope Sheet: Eine Übersicht der Keyframes einer Animation
- Timeline: Der Player für die Animation (Start, Stop, Pause, Scrubben)
- Graph Editor: Darstellung von Bewegungen oder Animationen als Graphen
- Drivers: Abhängigkeit von Verhaltensweisen/Bewegungen zwischen mehreren Objekten schaffen
- Outliner: Auflistung aller in der Szene vorhandenen Elemente
- Properties: Detaillierte Einstellungen für ein gewisses Objekt oder die Szene an sich
- File Browser: Blenders interner File Browser wie der Windows Explorer oder der Finder.
Preferences: Das Einstellungsfenster von Blender. Hier können Anpassungen für das Tastaturlayout, Shortcuts oder das Installieren von Addons getroffen werden. Außerdem kann Blender hier nach belieben farblich angepasst werden.
Hinzufügen, Löschen und Verschieben von Bereichen
Ein neuer Bereich wird hinzugefügt, indem die Ecke eines Bereichs in den Bereich SELBST gezogen wird:

Er wird wieder gelöscht, indem die Ecke des Bereichs wieder in den ANDEREN Bereich gezogen wird.

Der dabei erscheinende Pfeil gibt an, welcher Bereich durch den anderen ersetzt/überschrieben wird.

Dabei wird der Bereich gelöscht, auf den Man die Maus zieht, bzw. den Pfeil ausrichtet. Solange die Maus nicht losgelassen wird, kann die Richtung noch gewechselt werden:

Fenster Madness
Wie oft bin ich schon in Rage geraten, als ich einfach nur einen Bereich schließen wollte. Und zwar nur, weil ich nicht wusste, dass es einen Unterschied macht, ob ich die Ecke des einen Bereichs fasse oder des anderen. Da diese direkt nebeneinander liegen, scheint das nämlich gar keinen Unterschied zu machen. Bis das passiert:

Dabei wollte ich doch nur den unteren Bereich mit der gerade genannten Methode schließen. Wie konnte das passieren?
Hier wurde die untere Ecke gefasst und in den eigenen (den unteren) Bereich gezogen. Doch wie ich vorhin erwähnt habe, wird ein neuer Bereich geöffnet, wenn die eigene Ecke des Bereichs in diesen selbst gezogen wird.
Der richtige Weg diesen Bereich zu schließen, wäre also, die Ecke des anderen Bereichs (der obere) in den zu schließenden Bereich zu ziehen:

Ich hoffe ich konnte den Unterschied hier deutlich machen. Die Ecke ist also nicht egal!
Mach groß, mach klein
Durch das fassen der Kante/des Randes, können Arbeitsbereiche in ihrer Größe verändert werden:

Wenn es um die wirkliche Größe der Bedienelemente geht, können diese durch das Drücken von + und – auf dem Nummernblock übrigens auch vergrößert oder verkleinert werden. Nützlich z.B., wenn man einen kleinen Monitor hat und das Projekt sonst schnell zur Friemelarbeit wird. Dabei muss die Maus über dem Element platziert werden, welches vergrößert werden soll:

Arbeitsbereiche tauschen
Bereiche können auch miteinander vertauscht werden. Dazu wird einfach die strg. Taste gehalten und wie gewohnt die Ecke eines Bereichs gefasst und in den zu tauschenden Bereich gezogen:

Screen Layouts

Mit Screen Layouts speichert Blender Informationen über die Art, Größe und Anordnung von Editoren. Sie halten quasi ein Setup fest. Verschiedene Screen Layouts und zwischen ihnen zu wechseln wird dann wichtig, wenn man von einer Phase des Schaffensprozesses in die nächste übergeht. Für die jeweilige Aufgabe stehen dann schon die passenden Editoren in der richtigen Größe bereit. Typische Prozesse sind z.B.: 3D-Modelling, Animation und Texturing.
Natürlich kann man die einzelnen Layouts mit den genannten Wegen trotzdem noch weiter anpassen.
Öffnet man Blender zum ersten mal, befindet man sich im Default Layout, also dem Standardlayout (siehe erstes Bild). Zum Wechseln wählt man in der Leiste oben einfach eines der anderen Layouts aus.
Probier’s einfach mal aus, und wechsel zwischen den verschiedenen Layouts!
Blendception
Mittlerweile solltest du verstanden haben, dass Blender komplett personalisierbar ist. Grenzen? Existieren hier nicht!

